修惡法 真正保障人民集會遊行
公民記者:朱水文
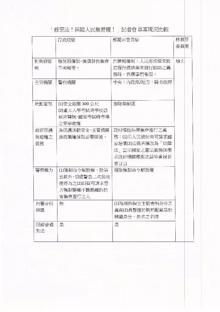
立法院內政委員會2016年3月17日對爭議不斷的集會遊行法修法,進人逐條審議的階段,同時進行的三個提案分別為:行政院版修法草案、鄭麗君委員版修法草案、林淑芬委員廢止案。


2016年03月28日集遊惡法修法聯盟要求必須正視刑法、社會秩序維護法等法律成為檢警新武器的趨勢一一集遊盟將以華光社區抗爭案、樂生509行動、徐世榮大埔抗爭等案例說明,刑法的「妨害公務」、「侮辱公署」「聚眾不解散」、社會秩序維護法第42條「強制通知到場」、第85條「輕微妨害公務」乃至「入出國及移民法」原則禁止外國人在台灣集會遊行、「警察職權行使法」的管制區、盤查...整體法制形塑的法律環境對抗爭者而言是相當不友善的。

1988年「動員戰亂時期集會遊行法」制定公佈 19昨改名的「集會遊行法」是解嚴後政府為管制人民集會結社而通過的國安三法之一,規定集會遊行採取許可制、設置禁制區限制集遊地點、警察有權強制解散集會遊行等,使集會遊行法雖然第一條立法目的名為「保障人民集會、遊行之自由」卻違反憲法第14條、公民與政治權利國際公約第21條,行限制人民基本權利之實。

行政院對此做出的草案卻仍不改威權統治的思路,內政部及警政署不停聲稱為保障人民,維持社會、交通秩序,但改採「強制報備制」、把禁制區改為「安全距離」警察仍為主管機關、強制解散權仍舊存在,只是被大法官解釋718號逼著虛應故事、換個名詞,卻和原先法條的內容沒有不同,這樣和舊法一樣藉管制限制人民集會權利的草案。
另外,在檢警移送及法院判決案件量的增加中,司法實務判決對於集遊法適用越來越嚴格,於是警察便不再以集遊法、而是花招百出地用刑法、社會秩序維護法等法律逮捕、移送陳情抗爭者一一令人擔憂新集遊法的通過並不等於人民集會遊行權便會獲得保障。

以目前集遊案件在司法判決中佔最多比例的「妨害公務」而言,便是典型司法解釋論標準不一的例子一一一名抗爭者在與警察對峙的隊伍中,若是在常見的推擠發生時,一個不穩出手拉到警察所持之警盾、使該員警重心移動往前踏出一步,便可能在法院判決中被認定達到「強暴脅迫」的標準,而構成妨害公務,不說刑法學長期以來對司法判斷「強暴脅迫」標準的批判,這是明顯違反比例原則、司法棄守公正涵攝法律之義務的不良示例。
集遊盟也呼籲立法院必須全面檢討集遊人罪化的條文:修改刑法「防害公務」罪,並刪除刑法「侮辱公署」罪、「聚眾不解散J罪,及廢止社會秩序維護法,重新檢視現行法律中對集會遊行有不當限制的法律,還給人民行使憲法所賦予集會遊行權的應有空間。
時代力量黨黃國昌立法委員發言支持鄭麗君立法委員所提的版本

行政院版修法草案、鄭麗君委員版修法草案、林淑芬委員廢止案比較表

[[{"type":"media","view_mode":"default","fid":"727081","attributes":{"alt":"","class":"media-image","height":"424","typeof":"foaf:Image","width":"300"}}]]

回應文章建議規則: