移至主內容

警察不懂不及6米禁止停車,一定得開罰單,真害!

2025/12/12 11:22
394次瀏覽 ・ 0次分享 ・ 0則留言
PeoPo推 2
檢舉

💢台灣執法者,真讓民眾瞧不起的素質呀!

為何6米以下道路,不須畫紅線,都是禁止停車呢?

有網友質疑沒有法源依據,其實是有的喔!

https://www.mvdis.gov.tw/webMvdisLaw/LawArticle.aspx?LawID=I0034002

法規名稱: 劃設消防車輛救災活動空間指導原則

二、消防車輛救災活動空間之指導原則如下:取最大值6公尺,為消防車輛救災活動空間。

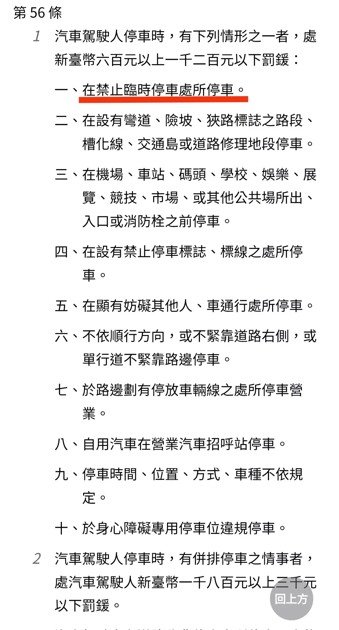
➡️不及6米道路停車,按道處56.1.1裁罰。

照片

 土城區土城分局丁嘉民奇特見解,太無知了,居然。。。。是找里長,令筆者無語了

照片
照片
照片
發言應遵守發言規則

回應文章建議規則:

  • 文章屬於開放討論空間,回應文章的議題與內容不代表本站的立場
  • 於明知不實或過度謾罵之言論,本站及文章撰寫者保留刪除權
  • 請勿留下身份證字號、住址等個人隱私資料,以免遭人盜用,本站不負管理之責
  • 回應禁止使用HTML語法

公民記者留言請先登入