移至主內容

中央查核天然氣事務毫無成效,隱匿不公開,圖利研究單位,勤業眾信簽證查核,顯然有疏失!

2025/11/10 17:11
159次瀏覽 ・ 0次分享 ・ 0則留言
PeoPo推 2
檢舉

中央依據天然氣事業法第52條行政程序法第16條,辦理委託查核,然而並未能詳閱查核結果,進行裁罰及改善,委託查核僅僅是一篇報告,只為了核銷經費領取補助款項罷了,這種無成效的查核,真是浪費公帑!

照片

經能字第11458000680號,貴機關受理114年公用天然氣事業供氣業務、裝置業務及財務會計等查核,與天然氣生產、進口事業供氣穩定、供應用戶之價格計算方式及會計制度等查核。

筆者居住區域因汙水施工,欣泰趁機收割很多的新申裝戶。
筆者詢問眾多新申裝戶,復稱一口價。新申裝戶都是付款走人,欣泰並沒有給予收費發票,也沒有提供管線設計圖,更沒有提供裝置設計之規格尺寸單價等明細,令筆者質疑,特許業者欣泰公司,不給發票、不給設計圖、不給管線安置明細清單,恐已涉侵占、詐欺、圖利、貪污、逃漏稅了。

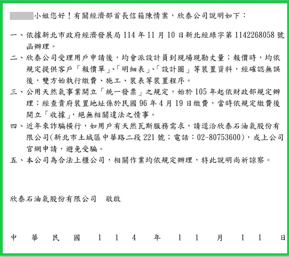
下圖,欣泰回復給筆者之內容,如下,皆與事實不符唷!

照片


至於受委託的查核機關,是否曾經查核欣泰新申裝戶之戶數清單呢?

話說每戶都是一口價,每一新申裝戶,是否至今依舊超收表外管費用呢?我認為肯定有,因為筆者96年新申裝時,臨櫃人員就是一口價2.5萬,當時基於信賴原則,認為欣泰是官商企業,不會亂來,離開前,欣泰收了錢,沒有給『收據、設計圖、安置明細清單』。

殊不知,表外管已於95.1.1實施含入基本費中,筆者96年申裝繳2.5萬,也是表外管及安置明細被超收的受害者!
侯友宜新北國長期包庇欣泰違法公務圖利瀆職-詐取超收25,993戶新申裝戶裝置費

反觀近期的新申裝戶的收費情況與筆者相似,因此筆者認為欣泰,肯定也有對新申裝戶超收表外管及安置明細。

歷年來中央的委託查核,筆者去函詢問,不僅不敢公開查核報告,也不告知補助經費,卻一再辦理委託查核專案,筆者就不理解,依據政府資訊公開法第5條是廢法嗎?
➠經濟部再次拒絕公開查核報告

照片


再來,天然氣業者都是上市櫃公司,好比欣泰公司收費如此不正常, 簽證的勤業眾信會計事務所,顯然也有查核不實的問題!

世界上最快的賺錢方式,就是用股票換鈔票,面值10元,一張1000股,欣泰114.11.7收盤58.9,被收割的是投機的股民,大獲利的是業者!

欣泰(8917) ,有興趣可以上網瀏覽欣泰各項報表

發言應遵守發言規則

回應文章建議規則:

  • 文章屬於開放討論空間,回應文章的議題與內容不代表本站的立場
  • 於明知不實或過度謾罵之言論,本站及文章撰寫者保留刪除權
  • 請勿留下身份證字號、住址等個人隱私資料,以免遭人盜用,本站不負管理之責
  • 回應禁止使用HTML語法

公民記者留言請先登入