政府設置之身後關懷意向,恐有大體被盜賣之重大疑慮!
【#公僕領公帑,專職包庇圖利及欺侮民眾案例】
政府設置之身後關懷意向,恐有大體被盜賣之重大疑慮!!

.

.

.

.

.

.

.

.

.

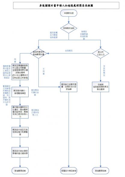
以上是新北市身後關懷書表內容
筆者針對『新北市身後關懷平台』之測試,有如下問題,恐有利大體被不法盜賣獲利,
➠1、企劃不明,恐有大體盜賣情事。
➠2、僅限線上申請,不提供刪除。
➠3、受理機關僅以申辦資料視同本人申辦,恐涉提供不孝子孫遺棄大體之漏洞。
➠4、受理沒有案號,收得申請當事人證件後,轉予不法人士它用,無人可監督
➠5、該項申請,於身故移送後,恐有殯葬代理業者,私自造假家屬簽署同意書,直接盜賣大體機會。
➠6、身故程序無親屬監控,有利不法殯葬代理盜賣大體機會。
➠7、身故關懷申辦所有清單不公開,更是有利不法殯葬代理盜賣大體機會。
話說醫學院解剖用的大體,從何來?

依據2022年醫學院招生人數「個人申請全台醫學系提供604個招生名額以及公費生65個名額」,再參考報導「根據教育部規範,每10到12名醫學生,就需配置一位大體老師,以每年醫學生招生數量,都超過1,500人來計算,估計每年需勸募到的,大體老師數量,大約要有150位」,這些數值的大體,究竟有多少是真實捐贈,有多少是經過不法偷天換日的被盜賣圖利呢?
盜賣大體於有利可圖下,肯定必然有不法份子為了錢,不管多缺德,上下串聯共同經營起無本生意!

非法盜賣大體
雖說大體是臭皮囊一副,但未經當事人生前或是親屬身故後的同意及告知下,即被逕自盜賣往生者大體,對當事人及親屬來說都是非常不被尊重。怎知政府居然有此一漏洞百出的身故申辦程序,難道意圖以合法掩蓋非法之盜賣大體嗎?
新北市自誇首開美其名是「身故關懷平台」提供網路申辦,因整件申報過程未有案件編號,且申辦前並沒有辦法審閱身故後之相關流程,這種專案企劃又不公告也沒公開,身故處理程序也沒有可受監督下,不免讓人質疑,當事人身故後之大體是否如實處置。
無人監督,無人控管,無一刀不剪之影片佐證,任憑殯葬委託單位處置,殯葬業者若是有其不良目的時,一手可收政府委託代辦費用,另一手盜賣大體收一筆可觀收入,此種不勞而獲無本生意兼顧一魚兩吃的賺錢行為, 著實令筆者不寒而慄!

無良葬儀社!誆火化費「給泥土」肢解560具遺體轉賣 大賺死人財


就正規之醫學醫院的『器官捐贈、大體捐贈』二種捐贈管道,顯然都有嚴格管控和相關禮儀及程序,反觀筆者測試的新北市殯葬管理的身故關懷功能,就顯得黑幕重重了!

上表是器官捐贈同意書


上表是大體捐贈解剖志願書
以上二種捐贈管道意願者,筆者認為不需去填表,只須先行填好交代家屬,避免上述單位的有心人士知道捐贈意願,讓捐贈者提早降臨意外!
捐贈器官移植後,原器捐宿主之原發癌,因器捐感染被捐贈者
.

.
回應文章建議規則: